SA868S : Module talkie-walkie analogique intégré 2 W
Taper: Talkie-walkie analogique
Attestation: Autres
Puissance de sortie: 2W
Taille (mm):35,6*19
| Paramètre | Conditions de test | Min | Typ. | Max | Unité |
| Alimentation électrique | 3.3 | 4.2 | 5.5 | V | |
| Plage de température de fonctionnement | -30 | 25 | 70 | °C | |
| Consommation actuelle | |||||
| Courant de sommeil | ≤1 | uA | |||
| Courant RX | 60 | mA | |||
| Courant TX (haute puissance) | 650 | 750 | mA | ||
| Courant TX (faible puissance) | 450 | 550 | mA | ||
| Transmission des paramètres RF | |||||
| Gamme de fréquences | UHF | 400 | 480 | MHz | |
| Gamme de fréquences | VHF | 134 | 174 | MHz | |
| Puissance de sortie (haute puissance) | @VCC=4,0V | 28 | 29,5 | 31 | dBm |
| Puissance de sortie (faible puissance) | 25 | 26,5 | 27 | dBm | |
| Fréquence de modulation | Écart de fréquence de 1,5 kHz/2,5 kHz | 10 | mV | ||
| Distorsion de modulation audio | Écart de fréquence de 1,5 kHz/2,5 kHz | 2 | 5 | % | |
| Rapport signal/bruit | Écart de fréquence de 1,5 kHz/2,5 kHz | 38 | 40 | 45 | dB |
| puissance du canal adjacent | @12,5K de décalage | -60 | dBc | ||
| Fréquence de modulation CTCSS | 0,35 | 0,5 | 0,75 | kHz | |
| Réception des paramètres RF | |||||
| Sensibilité de réception | -124 | dBm | |||
| Réception du SNR | @1,5 kHz d'écart de fréquence | 45 | 50 | dB | |
| Amplitude de sortie audio | 700 | mV | |||
| Impédance de sortie audio | 200 | Ohm | |||
| Taper | Talkie-walkie analogique |
| Puissance de sortie | 500 mW, 1 W |
(Les 3 bandes de fréquences ci-dessus sont facultatives,
également en dessous de 2 bandes de fréquences peuvent être
conçu spécialement)


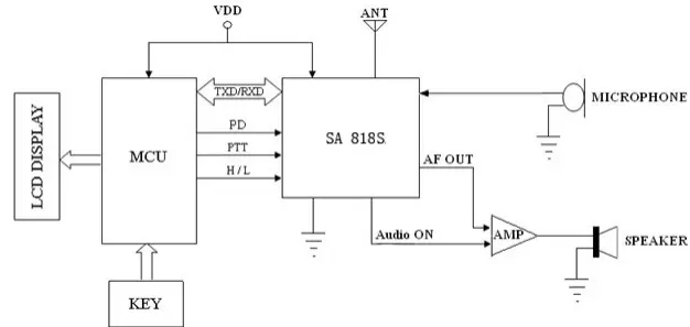
| Broche N° | Nom de la broche | État des E/S |
| 1 | Audio activé | Connecté à un amplificateur de puissance audio. Lorsque le module est en fonctionnement, il peut contrôler automatiquement l'amplificateur audio supplémentaire : un faible niveau sonore allume l'amplificateur et un fort niveau sonore l'éteint. |
| 2 | Caroline du Nord | Non connecté |
| 3 | AF_OUT | Sortie audio |
| 4 | Caroline du Nord | Non connecté |
| 5 | PTT | Entrée du module, contrôle de transmission/réception, « 0 » force le module à entrer dans l'état TX ; et « 1 » à l'état Rx |
| 6 | PD | Contrôle de mise hors tension, « 0 » pour le mode de mise hors tension ; « 1 » pour le fonctionnement normal |
| 7 | H/L | Contrôle de la puissance de sortie haute/basse ; laisser ouvert pour une puissance de sortie élevée, et pour une puissance de sortie basse. (Attention : cette broche ne peut pas être connectée à la sortie VDD ni à la sortie CMOS haute puissance.) |
| 8 | VBAT | Connectez l'alimentation positive |
| 9 | Terre | Mise à la terre |
| 10 | Terre | Mise à la terre |
| 11 | Caroline du Nord | Non connecté |
| 12 | FOURMI | connecter une antenne de 50 ohms |
| 13,14,15 | Caroline du Nord | Non connecté |
| 16 | RXD | RXD du module et connexion au TXD externe *Avant d'entrer en mode veille, l'utilisateur doit tirer la broche RXD basse pour éviter une fuite de courant ou une mauvaise réinitialisation la prochaine fois. |
| 17 | TXD | TXD du module et connexion au RXD externe |
| 18 | MICRO_IN | Microphone ou entrée ligne |

politique de confidentialité
· Politique de confidentialité
Il n'y a actuellement aucun contenu disponible
Courriel : sales@nicerf.com
Tél : +86-755-23080616