Certification: Others
Modulation: LoRa
Chip: SX1280
Interface: SPI
Output Power: 500mW
Frequency: 2.4GHz
Taille (mm):31,54*15,8
★ Les paramètres suivants sont obtenus en connectant l'instrument à un axe en cuivre de 50 ohms : @VCC=5 V.
| Paramètre | Min. | Typique | Max. | Unité | Condition |
| État de fonctionnement | |||||
| Tension de fonctionnement | 2 | 5 | 5.5 | V | |
| Plage de température | -40 | 85 | °C | ||
| Consommation actuelle | |||||
| courant TX | < 600 | mA | @Vcc=5V, 27dBm | ||
| courant RX | < 17 | mA | @Cristal ordinaire | ||
| Courant de sommeil | <7 | uA | |||
| Paramètre RF | |||||
| Gamme de fréquences | 2400 | 2500 | MHz | ||
Débit de données | 0,476 | 202 | Kbps | @LoRa | |
| 260 | 1300 | Kbps | @FLRC | ||
| 125 | 2000 | Kbps | @FSK | ||
| Puissance de sortie | 1 | 27 | dBm | ||
| Puissance de sortie maximale | 26 | 26,5 | 27 | dBm | @VCC=5V |
| Sensibilité de réception | -132 | dBm | LoRa à 0,476 kbps | ||
| Interface | SPI |
| Ébrécher | SX1280 |
| Fréquence | 2,4 GHz |
| Modulation | LoRa |
| Puissance de sortie | 500 mW |
| Certification | Identification FCC, CE-RED |
Plage de fréquences de fonctionnement : 2400-2500 MHz
Puissance de sortie maximale : 500 mW (27,0 dBm)
Sensibilité : - 132 dBm à LoRa
Taux de transfert de données : 0,476-202 Kbp s @LoRa
Modulation LoRa
LNA intégré
Oscillateur à cristal de haute précision ( TCXO 10 ppm )
Mode de communication par paquets (réception de F i F o 256 octets)
Plage de tension de fonctionnement : 2,0-5,5 V
Plage de température de fonctionnement : -40~+85 °C
Applications du module RF 2,4 GHz LoRa1280F27


Remarque : lorsque l'alimentation est de 5 V, le niveau haut de toutes les E/S est de 3,3 V.
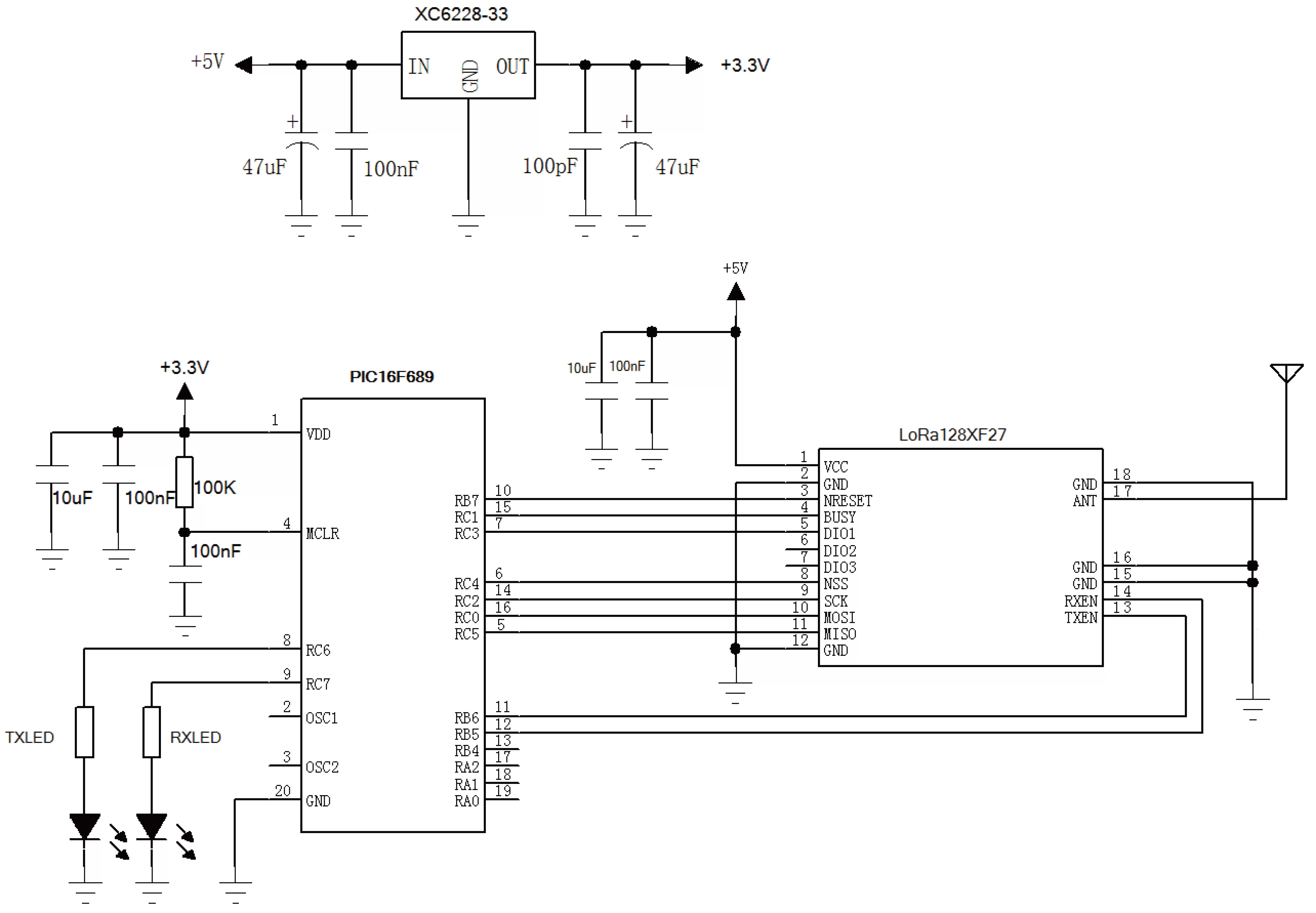
| Broche NON | Nom de la broche | E/S | Niveau standard | Description |
| 1 | VCC | - | 2,0-5,5 V | Connecté au pôle positif de l'alimentation |
| Remarque : dans le module LoRa1280F27-TCXO, la broche 2 est TCXOEN | ||||
| 2 | GND | - | Mise à la terre | |
| Remarque : dans le module LoRa1280F27-TCXO, la broche 2 est TCXOEN | ||||
2 | TCXOEN | je | 2,0-3,3 V | Français : Allumer le TCXO : Tirez le TCXOEN vers le haut avant de contrôler le SX1280 pour le réinitialiser ; Attendez au moins 3 ms pour que le démarrage du TCXO soit terminé ; 3. Pendant l'utilisation du module 1280, le TCXOEN doit toujours maintenir un niveau élevé ; Éteignez le TCXO (si le module doit entrer en mode veille) : Appelez la fonction SetSleep() pour faire entrer le module en mode veille ; Attendez au moins 1 ms pour que le module soit complètement en veille ; Abaissez le TCXOEN pour éteindre le TCXO ; |
| 3 | NRESET | je | 0-3,3 V | Broche de déclenchement de réinitialisation de la puce, active basse |
4 | OCCUPÉ | O | 0-3,3 V | Broche indicatrice d'état (voir la spécification SX1280/1281 pour plus de détails) |
5 | DIO1 | O | 0-3,3 V | Directement connecté à la broche de la puce, E/S à usage général configurable (voir la spécification de la puce SX1280/1281 pour plus de détails) |
6 | DIO2 | O | 0-3,3 V | Directement connecté à la broche de la puce, E/S à usage général configurable (voir la spécification de la puce SX1280/1281 pour plus de détails) |
7 | DIO3 | O | 0-3,3 V | Directement connecté à la broche de la puce, E/S à usage général configurable (voir la spécification de la puce SX1280/1281 pour plus de détails) |
| 8 | NSS | je | 0-3,3 V | Broche de sélection de puce de module |
| 9 | SCK | je | 0-3,3 V | Broche d'entrée d'horloge SPI |
| 10 | MOSI | je | 0-3,3 V | Broche d'entrée de données SPI |
| 11 | MISO | O | 0-3,3 V | Broche de sortie de données SPI |
| 12,15.16 | GND | - | - | Connecté au pôle négatif |
13 | TXEN | je | 0-3,3 V | Broche de contrôle de transmission (niveau haut lors de la transmission, niveau bas lors de la réception) |
14 | RXEN | je | 0-3,3 V | Broche de contrôle de réception (niveau élevé lors de la réception, niveau bas lors de la transmission) |
| 17 | FOURMI | - | - | Connectez-vous avec une antenne coaxiale de 50 ohms |
| 18 | GND | - | - | Connecté au pôle négatif |

politique de confidentialité
· Politique de confidentialité
Il n'y a actuellement aucun contenu disponible
Courriel : sales@nicerf.com
Tél : +86-755-23080616