Contactez-nous
| Paramètre | Min. | Typ. | Max. | Unité | Condition |
| État de fonctionnement | |||||
| Plage de tension de fonctionnement | 3 | 5 | 6.5 | V | |
| Tension de température | -40 | 85 | ℃ | ||
| Consommation actuelle | |||||
| Courant de réception | < 13 | mA | @5V | ||
| Courant d'émission | 400 | 450 | mA | @27dBm@868 MHz | |
| Courant de sommeil | < 10 | uA | |||
| Paramètre RF | |||||
| Gamme de fréquence | 848 | 868 | 888 | MHz | @868MHz |
| 900 | 915 | 940 | MHz | @915MHz | |
| Débit de données | 1.2 | 300 | Kbit/s | FSK | |
| 0,018 | 17.353 | Kbit/s | LoRa | ||
| Puissance de sortie | 21 | 27 | dBm | ||
| Sensibilité de réception | -122 | dBm | Données @FSK = 1,2 Kbps Fdev = 50 KHz | ||
| -139 | dBm | @LoRa BW = 62,5 KHz SF = 12 CR = 4/5 | |||
| Interface | Spice |
| Ébrécher | SX1276 |
| Fréquence | 868 MHz, 915 MHz |
| Modulation | Lora |
| Puissance de sortie | 500mw |


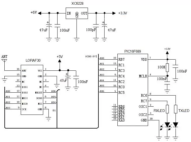
| Broche NO. | Nom de la broche | Description |
| 1 | VCC | Alimentation connectée |
| 2 | GND | mise à la terre |
| 3 | DIO5 | E/S numériques |
| 4 | DOI3 | E/S numériques |
| 5 | NRESET | Réinitialiser l'entrée |
| 6 | DIO0 | E/S numériques |
| 7 | SNS | Activation SPI |
| 8 | GND | mise à la terre |
| 9 | SCK | Horloge série pour interface SPI |
| 10 | MISO | Sortie SPI pour les données SPI |
| 11 | MOSI | Entrée SPI pour les données SPI |
| 12 | DIO2 | E/S numériques |
| 13 | DIO1 | E/S numériques |
| 14 | DIO4 | E/S numériques |
| 15 | FOURMI GND | Masse de l'antenne |
| 16 | FOURMI | Connectez-vous avec une antenne coaxiale de 50 ohms |


politique de confidentialité
· Politique de confidentialité
Il n'y a actuellement aucun contenu disponible
Courriel : sales@nicerf.com
Tél : +86-755-23080616