Contactez-nous
| Paramètre | Min | Taper | Max | Unité | Conditions |
| Plage de tension d'alimentation | 3.3 | 5 | 6 | V | |
| Plage de température de fonctionnement | -40 | 85 | ℃ | ||
| Courant Rx | 21 | mame | |||
| Courant TX | 350 | mame | @ 27dbm | ||
| Courant de veille | <3 | ua | Enregistrer les valeurs conservées, oscillateur hors | ||
| Fréquence | 428 | 433 | 438 | MHz | @ 433mhz |
| 863 | 868 | 873 | MHz | @ 868mhz | |
| Débit de données aérien | 0,123 | 256 | Kbps | FSK | |
| Puissance de sortie | +27 | dbm | |||
| Sensibilité | -122 | dbm | @Data rate = 1,2 kbps |
| Modulation | (G) FSK |
| Ébrécher | si4432 |
| Fréquence | 315 MHz, 433 MHz, 470 MHz, 868 MHz, 915 MHz |
| Puissance de sortie | 500mw |
| Interface | Spice |



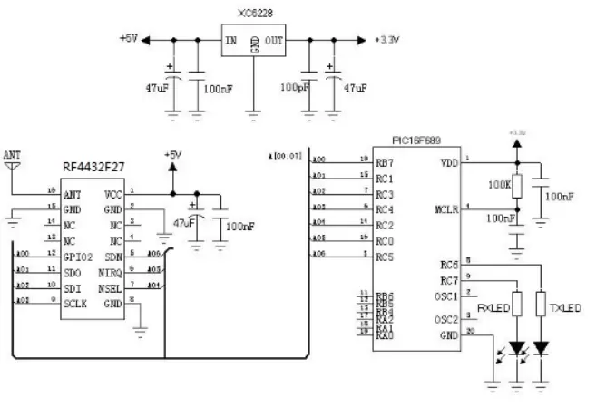
| Épingle no. | Nom de broche | Description |
| 1 | VCC | Alimentation positive |
| 2 | GND | Connecté à la mise à pied |
| 3,4 | Caroline du Nord | Vacant, non connecté |
| 5 | SDN | Contrôle d'alimentation. |
| Sdn = 1, alimentation | ||
| Sdn = 0, travail normal. | ||
| 6 | nirq | Interruption de sortie |
| 7 | nsel | Sélection de données série pour les interfaces SPI. |
| 8 | GND | Connecté à la mise à pied |
| 9 | SCLK | Horloge de données série pour l'interface SPI |
| 10 | SDI | Données série pour l'interface SPI. |
| 11 | Sdo | Données en série pour l'interface SPI |
| 12 | Gpio2 | GpiO2 de si4432 |
| 13,14 | Caroline du Nord | Non connecté |
| 15 | GND | Connecté à la mise à pied |
| 16 | FOURMI | À partir d'antenne coaxiale de 50 ohms |

politique de confidentialité
· Politique de confidentialité
Il n'y a actuellement aucun contenu disponible
Courriel : sales@nicerf.com
Tél : +86-755-23080616