RF2401F27 est un émetteur et un module récepteur à 2,4 GHz. RF2401F27 adopte la puce RF originale de Nordic NRF24L01 + et l'amplificateur RF à haute efficacité. La caractéristique du débit de données élevé (2 Mbps maximum), une bonne sensibilité (-102 dBm) et une puissance de sortie élevée (+ 26 dbm) mais un rayonnement harmonique faible et inattendu faible étendent la plage et améliorent les performances de la liaison. Il a respecté et réussi la certification ROHS.
| Paramètre | Min. | Taper. | Max. | Unité | Conditions |
| Conditions de fonctionnement | |||||
| Plage de tension de fonctionnement | 2.0 | 5 | 5.5 | V | |
| Plage de température de fonctionnement | -40 | 85 | ℃ | ||
| Consommation actuelle | |||||
| Courant Rx | <19 | mame | |||
| Courant TX | 400 | 450 | mame | @ VCC = 5V, 26 dbm, 2400 MHz | |
| Courant de sommeil | <7 | ua | |||
| Paramètres RF | |||||
| Gamme de fréquences | 2400 | 2525 | MHz | ||
| Taux de données | 250 | 2000 | Kbps | GFSK | |
| Puissance de sortie | 10 | 26 | dbm | Puissance 0 = 10 dBm, 1 = 18dbm, 2 = 23 dBm, 3 = 26 dBm | |
| Puissance de sortie maximale | 25 | 26 | 26.5 | dbm | @ VCC = 5V |
| Sensibilité Rx | -100 | -102 | dbm | @ data = 250kbps | |
| Modulation | (G) FSK |
| Ébrécher | nrf24l01 + |
| Fréquence | 2,4 GHz |
| Puissance de sortie | 400mw |
| Interface | Spice |


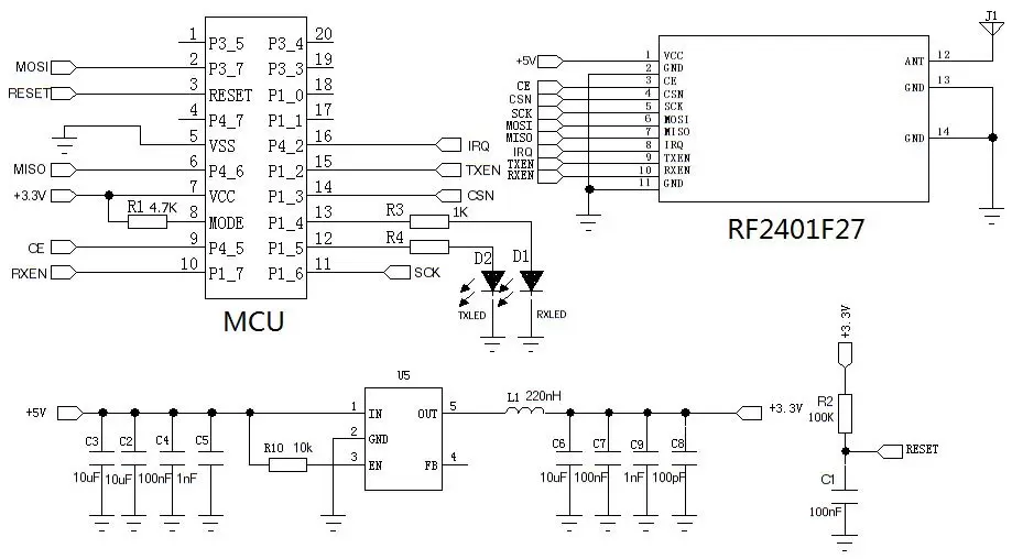
| Numéro de broche | Définitions des broches | Description |
| 1 | VCC | Connectez-vous à VCC (2,0-5,5 V) |
| 2 | GND | Connectez-vous à la terre |
| 3 | CE | Activation de la puce |
| 4 | CSN | CSN de l'interface SPI |
| 5 | SCK | Interface SCK ou SPI |
| 6 | MOSI | MOSI de l'interface SPI |
| 7 | MISO | MISO de l'interface SPI |
| 8 | IRQ | Sortie d'interruption, actif bas |
| 9 | TXEN | Code PIN d'activation de transmission, TX = niveau élevé, RX = niveau bas |
| 10 | RXEN | Recevoir le code PIN d'activation, RX = niveau élevé, TX = niveau bas |
| 12 | FOURMI | Connectez une antenne coaxiale de 50 ohms |
| 13 | GND | Connecter la masse de l'antenne |
| 11.14 | GND | Connectez-vous à la terre |


politique de confidentialité
· Politique de confidentialité
Il n'y a actuellement aucun contenu disponible
Courriel : sales@nicerf.com
Tél : +86-755-23080616