Le SRX885 est un module récepteur ASK 315/433 MHz à faible consommation d'énergie avec modulation superhétérodyne RF. Il peut être utilisé avec notre module émetteur ASK de la série STX. Ce produit offre une stabilité élevée, une protection anti-interférences et un excellent rapport qualité-prix. Il dispose également d'une sortie à quatre voies. Il est flexible, économique, sans développement, débogage, auto-décodage, codage adaptatif et apprentissage automatique des télécommandes RF du marché. Il est idéal pour de nombreuses applications : interrupteurs d'éclairage, sonnettes sans fil, maisons intelligentes, portails roulants, jouets télécommandés, alarmes antivol, etc. Les modules sont certifiés ROHS, FCC, CE et autres.
| Paramètre | Min. | Typique | Max. | Unité | Condition |
| Conditions de fonctionnement | |||||
| Plage de tension de fonctionnement | 2.8 | 3 | 5.5 | V | |
| Plage de température de fonctionnement | -20 | 25 | 70 | °C | |
| Consommation actuelle | |||||
| Courant de travail | 4,5 | mA | à 433 MHz | ||
| Paramètres RF | |||||
| Gamme de fréquences | 433,82 | 433,92 | 434.02 | MHz | à 433 MHz |
| 314,9 | 315 | 315.1 | MHz | à 315 MHz | |
| Sensibilité | -115 | dBm | à 1 Kbps | ||
| Bande passante du récepteur | 350 | kHz | |||
| Modulation | DEMANDER |
| Fréquence | 315 MHz, 433 MHz |


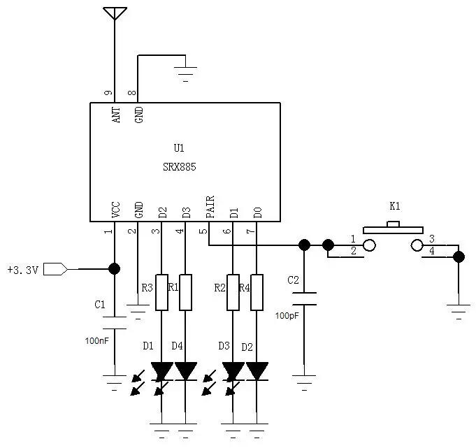
| Numéro de code PIN | Définitions des broches | Description |
| 1 | FOURMI | L'alimentation est positive, plage 2,8 V-5,5 V |
| 2, 8 | GND | Mise à la terre |
| 3 | D2 | Sortie de commutateur à 4 voies |
| 4 | D3 | Sortie de commutation à 4 canaux, peut être utilisée comme sortie série |
| 5 | Paire | Paire de boutons de code |
| 6 | D1 | Sortie de commutateur à 4 voies |
| 7 | D0 | Sortie de commutateur à 4 voies |
| 9 | FOURMI | Connectez une antenne de 50 ohms |

politique de confidentialité
· Politique de confidentialité
Il n'y a actuellement aucun contenu disponible
Courriel : sales@nicerf.com
Tél : +86-755-23080616