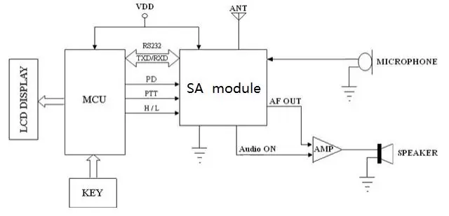
Le SA878 est un module talkie-walkie professionnel intégré et économique, doté d'un microcontrôleur haute vitesse, d'une puce d'émission-réception RF hautes performances et d'un amplificateur de puissance RF. Il dispose d'un port série standard pour communiquer avec le module, permettant ainsi un réglage rapide et aisé des paramètres associés. Contrôle des fonctions : il suffit de connecter un amplificateur audio, un microphone et un haut-parleur à ce module pour qu'il fonctionne comme un petit talkie-walkie. Son interface simplifiée et sa taille ultra-compacte rendent ce module largement disponible et s'intègre facilement et rapidement à divers appareils portables pour améliorer les performances globales des terminaux.
| Paramètre | Conditions de test | Min | Typique | Max | Unité |
| Alimentation électrique | 3.3 | 4.2 | 5.5 | V | |
| Plage de température de fonctionnement | -30 | 25 | 70 | °C | |
| Consommation actuelle | |||||
| Courant de sommeil | ≤1 | uA | |||
| courant RX | 60 | mA | |||
| Courant TX (haute puissance) | 900 | 950 | mA | ||
| Courant TX (faible puissance) | 450 | 550 | mA | ||
| Transmission des paramètres RF | |||||
| Gamme de fréquences | UHF | 400 | 480 | MHz | |
| Puissance TX (haute puissance) | @VCC=4,0V | 31 | 32,5 | 33 | dBm |
| Puissance TX (faible puissance) | 24 | 25 | 26 | dBm | |
| Fréquence de modulation | Décalage de fréquence à 1,5 kHz/2,5 kHz | 10 | mV | ||
| Distorsion de modulation audio | Décalage de fréquence à 1,5 kHz/2,5 kHz | 2 | 5 | % | |
| Rapport signal/bruit | Décalage de fréquence à 1,5 kHz/2,5 kHz | 38 | 40 | 45 | dB |
| puissance du canal adjacent | @12,5K de décalage | -60 | dBc | ||
| Fréquence de modulation CTCSS | 0,35 | 0,5 | 0,75 | kHz | |
| Réception des paramètres RF | |||||
| Sensibilité de réception | Rapport de signal vocal de sortie de 13 dB | -124 | dBm | ||
| Réception du SNR | Décalage de fréquence à 1,5 kHz | 45 | 50 | dB | |
| Amplitude de sortie audio | 700 | mV | |||
| Impédance de sortie audio | 200 | Ohm | |||
| Taper | Talkie-walkie analogique |
| Puissance de sortie | 2W |



| Broche N° | Nom de la broche | État des E/S |
| 1 | MIC_IN | Microphone ou entrée ligne |
| 2 | TXD | TXD du module et connexion au RXD externe |
| 3 | RXD | RXD du module et connexion au TXD externe |
| 4, 5, 6 | Caroline du Nord | Non connecté |
| 7 | FOURMI | connecter une antenne de 50 ohms |
| 8, 9, 10 | GND | Mise à la terre |
| 11 | VCC | Connectez l'alimentation positive |
| 12 | H/L | Contrôle de puissance de sortie élevée/faible ; laisser ouvert pour une puissance de sortie élevée, et de faible à faible. (Attention : cette broche ne peut pas être connectée à VDD ni à la sortie CMOS de haut niveau.) |
| 13 | CS | Contrôle de mise hors tension, « 0 » pour le mode de mise hors tension ; « 1 » pour le travail normal ; mode de mise hors tension par défaut |
| 14 | PTT | Entrée du module, contrôle de transmission/réception, « 0 » force le module à entrer dans l'état TX ; et « 1 » à l'état Rx |
| 15 | +3,3 V | Broche de sortie de tension de 3,3 V, peut être connectée à une charge de 50 mA |
| 16 | SORTIE_LIGNE | Sortie audio (entre 200 mv et 1 400 mv, réglable par logiciel) |
| 17 | Caroline du Nord | Non connecté |
| 18 | PARLER | Broche d'indication du signal de réception (peut contrôler en externe l'amplificateur de puissance audio), niveau haut actif, niveau bas par défaut |
| 19, 20 | GND | Mise à la terre |

politique de confidentialité
· Politique de confidentialité
Il n'y a actuellement aucun contenu disponible
Courriel : sales@nicerf.com
Tél : +86-755-23080616