Taper: Talkie-walkie DMR
Attestation: Autres
Puissance de sortie: 500 mW,2W
Taille (mm):65,84*38,88
Paramètres | Conditions de test | Min. | Typique | Max | Unité |
Plage de tension | 3. 7 | 7.4 | 8,5 | V | |
Température de fonctionnement | -20 | 25 | 60 | °C | |
Gamme de fréquences | @UHF | 400 | 470 | MHz | |
@VHF | 134 | 174 | MHz | ||
@350 | 320 | 400 | MHz | ||
Heure de début | 20 00 | MS | |||
Débit en bauds UART | 57600 | bps | |||
Consommation actuelle | |||||
Courant de sommeil | CS tiré vers le bas pendant 3 secondes | < 55 | uA | ||
Courant Rx | <160 | mA | |||
Courant Tx ( haute puissance ) | @VCC= 8 V, 5 W analogique | <1700 | mA | ||
@VCC= 8 V, 5 W numérique | <1000 | mA | |||
Courant Tx ( faible puissance ) | @VCC= 8 V, 2 W analogique | <1100 | mA | ||
@VCC= 8 V, 2 W numérique | <700 | mA | |||
Paramètres RF | |||||
Tolérance de fréquence | 0,5 | 1,5 | ppm | ||
sensibilité de modulation | Décalage de fréquence de 1,5 kHz/2,5 kHz (N/O) | 6 | 7 | 12 | mv |
Puissance du canal adjacent | @12,5K de décalage | -60 | -62 | dBm | |
Tension d'entrée du micro | 0,1 | 1.6 | Vpp | ||
Décalage de fréquence de modulation CTCSS | 0,35 | 0,4 | 0,6 | kHz | |
Caractéristiques de modulation | 300 Hz | -13 | -11 | -9 | dB |
500 Hz | -9 | -6 | -5 | dB | |
1000 Hz | -3 | 0 | 1 | dB | |
2000 Hz | 3 | 6 | 7 | dB | |
3000 Hz | 5 | 7 | 11 | dB | |
Paramètres de réception | |||||
Sensibilité | Analogique (SNR 12 dB) | -120 | dBm | ||
Réception BER (modulation DMR ) | @ - 117 dBm | 5 | % | ||
Amplitude de sortie audio | 500 | mv | |||
Impédance de sortie audio | 30 | KOhm | |||
Sélectivité des canaux adjacents | Décalage : +12,5 kHz | 60 | dB | ||
Décalage : +12,5 kHz | |||||


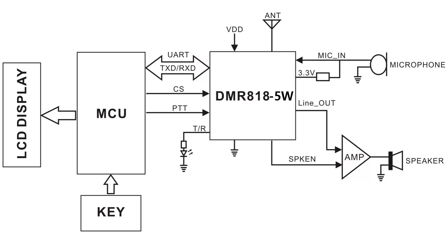
Broche N° | Nom de la broche | E/S | Niveau standard | Description |
1 | MIC_IN | je | Entrée de signal de microphone | |
2 | UART-TX | O | 0-3,3 V | Transmettre |
3 | UART-RX | je | 0-3,3 V | recevoir |
4 , 12 | Caroline du Nord | |||
5 | HST_TXD | O | 0-3,3 V | Transmettre la broche de données (pour la mise à niveau du programme) |
6 | HST_RXD | je | 0-3,3 V | Recevoir un code PIN de données (pour la mise à niveau du programme) |
7 | FOURMI | Broche d'entrée/sortie RF pour connecter une antenne de 50 ohms | ||
8 , 9, 10 | GND | - | Sol | |
11 | VCC | - | 0- 8 V | Alimentation positive |
13 | CS | je | 0-5 V | Broche d'activation du mode veille du module : « 0 » pour le mode veille, « 1 » pour l'état de fonctionnement |
14 | PTT | je | 0-3,3 V | Broche de contrôle de transmission/réception, « 0 » pour la transmission, « 1 » pour la réception, mode de réception par défaut ( cette broche ne peut pas être tirée vers le bas pendant la mise sous tension, elle doit être tirée vers le bas une fois la réinitialisation de mise sous tension terminée ) |
15 | +3,3 V | - | Sortie 3,3 V , connexion à 50 mA | |
16 | SORTIE_LIGNE | O | Sortie audio | |
17 | T/R | O | 0-3,3 V | Broche d'indicateur d'état de transmission/réception du module, sortie de niveau haut en état de transmission, niveau bas en état de réception |
18 | PARLER | O | 0-3,3 V | Broche indicatrice de signal de réception (peut être connectée en externe pour contrôler l'amplificateur audio), le niveau élevé est actif, le niveau par défaut est le niveau bas |
19 , 20 | GND | - | Sol |

Ce module est un module haute puissance. Compte tenu des besoins de refroidissement de différents scénarios d'application, nous proposons un dissipateur thermique en option, que les utilisateurs peuvent choisir en fonction de leur environnement d'exploitation.

Le tableau ci-dessous montre les données d'augmentation de température avec le dissipateur thermique standard.
Température de test : 30°C Puissance : 5W Fréquence : 425MHz
Mode de fonctionnement | Température du dissipateur thermique (°C) | Durée de fonctionnement (minutes) |
Mode numérique | 30-63 | 3 |
Mode analogique | 30-60 | 1 |
Si l'utilisateur n'ajoute pas de dissipateur thermique supplémentaire, il est recommandé que le temps de fonctionnement continu du module ne dépasse pas 1 minute.
L'image suivante présente la conception de référence de notre produit. Le circuit imprimé du module est encapsulé, les emplacements des pastilles sont découpés et la soudure est appliquée par l'arrière. Cette conception permet un meilleur transfert de chaleur vers l'autre circuit imprimé, qui est ensuite conduit vers le boîtier via un lingot de cuivre.

politique de confidentialité
· Politique de confidentialité
Il n'y a actuellement aucun contenu disponible
Courriel : sales@nicerf.com
Tél : +86-755-23080616