Mar . 2025
Avant de discuter de comment connecter avec succès le module radio DMR818S avec un MCU externe (unité de microcontrôleur), comprenons brièvement ces deux produits.
Le DMR818S est un puissant module radio qui prend en charge la communication numérique et analogique . Il présente une transmission longue distance, une sensibilité élevée à la réception et une fonctionnalité SMS, ce qui le rend idéal pour des scénarios nécessitant une communication efficace. Le MCU, en tant que noyau d'un système embarqué, est responsable du contrôle, du traitement des données et de l'interaction avec les dispositifs externes.
Pour comprendre la connexion entre les DMR818 et un MCU externe, il est essentiel de passer soigneusement la fiche technique et le diagramme de circuit DMR818S pour déterminer la fonction de chaque broche. En règle générale, un module radio comprend des broches d'alimentation, des épingles de communication, des épingles de commande et une interface d'antenne.
Le processus spécifique de connexion du DMR818 avec un MCU externe est le suivant:
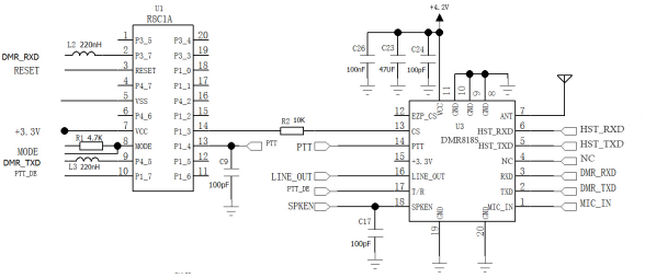
1. Définition et correspondance des broches en fonction de votre modèle MCU et de votre fiche technique, identifiez les broches correspondantes. Assurez-vous que les épingles électriques, les épingles de communication et les épingles de contrôle sont correctement alignées. Le diagramme de broches du module DMR818S est le suivant:

Épingle no. | Nom de broche | E / S | Norme de niveau | Description |
1 | Mic_in | je | Microphone ou ligne dans | |
2 | Uart-tx | O | 0-3.3v | Transmettre |
3 | UART-RX | je | 0-3.3v | recevoir |
4 , 12 | Caroline du Nord | |||
5 | Hst_txd | O | 0-3.3v | Transmettre une broche de données (pour le programme de mise à niveau) |
6 | Hst_rxd | je | 0-3.3v | Recevoir une broche de données (pour le programme de mise à niveau) |
7 | FOURMI | Connectez l'antenne de 50 ohms | ||
8 , 9, 10 | GND | - | Sol | |
11 | VCC | - | 0-5v | Alimentation externe et positive 3,3 ~ 5V |
13 | CS | je | 0-5v | Haut niveau pour le travail normal, l ' stylo ou tirez bas pour entrer en mode de sommeil |
14 | PTT | je | 0-3.3v | Entrée du module , transmission / réception du contrôle, tirez bas pour forcer le module à entrer dans l'état TX; Tirez haut pour Rx State |
15 | + 3,3 V | - | Sortie 3,3 V ,Connectez-vous à 50mA | |
16 | Line_out | O | Sortie audio | |
17 | T / r | O | 0-3.3v | Sortie du module, état de la transmission / réception , élevé pour TX et faible pour Rx |
18 | Spken | O | 0-3.3v | Contrôle de l'amplificateur audio |
19 , 20 | GND | - | Sol |
2. Connexion d'alimentation DMR818S et Schéma de connexion MCU

Prendre la connexion entre les DMR818 et le U1 R8C1A (MCU) comme exemple, d'abord, alimenter le module DMR818S avec une alimentation externe de 4,2 V (broches 8, 9 et 10 connectées à la terre). Ensuite, connectez la broche de sortie de tension du module à la broche d'alimentation du MCU.
Portez une attention particulière aux exigences de tension du MCU, car l'alimentation externe du module peut dépasser la tension de fonctionnement du MCU. Le module doit fournir une tension VDD stable qui correspond à la tension de fonctionnement du MCU. Selon le tableau de définition de la broche et le diagramme de connexion MCU, la broche 15 du module DMR818S peut produire une tension de 3,3 V stable, qui correspond à la tension de fonctionnement de 3,3 V du MCU. Par conséquent, la broche 15 (sortie de tension) du module DMR818S doit être connectée à la broche 7 (VCC) du MCU, permettant au MCU d'obtenir la tension VDD requise à partir de la sortie stable du module.
De plus, la broche de terre (GND) du module doit être connectée à la broche de terre du MCU. Cela garantit que les deux partagent le même potentiel électrique, formant un circuit d'alimentation complet.
3. Connexion d'interface de communication Le DMR818S prend en charge une interface de communication UART. Choisissez l'interface de communication appropriée en fonction des exigences MCU et de l'application. Lors de la connexion au U1 R8C1A, connectez la broche 2 (UART-TX) et la broche 3 (UART-RX) du module DMR818S aux broches 2 et 9 du MCU, respectivement.
Notez que la communication UART est bidirectionnelle. Lors de la connexion, la broche TX du module doit être connectée à la broche RX du MCU, et la broche RX du module doit être connectée à la broche TX du MCU. Ceci est essentiel pour permettre une communication bidirectionnelle.
4. Connexion Connexion Connexion La broche 13 (CS) du DMR818S est la broche d'activation du sommeil, et la broche 14 (PTT) est la broche de commande de transmission / de réception.
Connectez les broches de commande (CS, PTT) des DMR818 aux broches GPIO disponibles sur le MCU. Dans ce cas, le MCU utilise respectivement la broche 13 et la broche 14 pour se connecter à la broche 13 et à la broche 14 des DMR818. Dans la configuration du logiciel MCU, assurez-vous que la broche 13 est définie en sortie pour contrôler l'état élevé / bas de la broche CS. De même, la broche 14 doit être configurée via un logiciel pour générer les signaux nécessaires pour transmettre et recevoir le contrôle via la broche PTT.
5. Connexion d'antenne s'assurez que l'interface d'antenne du DMR818S est correctement connectée à une antenne externe (connectée à la broche 7) pour maintenir la qualité de la communication.
Pendant le processus de connexion, suivez toujours les définitions de broches et les méthodes de connexion spécifiées dans la fiche technique pour éviter un câblage incorrect qui pourrait endommager l'appareil. Faites attention à la direction du signal et à la correspondance du niveau de tension pour assurer une communication stable et fiable. En suivant ces étapes, vous devriez être en mesure de connecter avec succès le module radio DMR818S à un MCU externe et d'atteindre la fonctionnalité de communication prévue.
Si vous avez besoin d'aide supplémentaire ou si vous avez des questions, veuillez vous référer à la documentation pertinente ou contacter le support technique plus agréable.
+86-755-23080616
sales@nicerf.com
Site Internet : https://www.nicerf.com/
Adresse : 309-314, 3/F, bâtiment A, bâtiment commercial de Hongdu, zone 43, Baoan Dist, Shenzhen, Chine
politique de confidentialité
· Politique de confidentialité
Il n'y a actuellement aucun contenu disponible
Courriel : sales@nicerf.com
Tél : +86-755-23080616