Le module LoRa Pro est une nouvelle série de modules de communication sans fil réseau améliorés de Wireless. Il utilise la technologie avancée de modulation à étalement de spectre LoRa à sauts de fréquence pour une sensibilité élevée. Sa puissance de pénétration et sa distance de communication sont bien supérieures à celles des produits FSK et GFSK actuels, et offre une meilleure protection contre les interférences. Afin de répondre aux besoins applicatifs de différents clients, nous avons conçu le logiciel de cette série comme une solution tout-en-un. Les utilisateurs peuvent basculer entre différents modes de fonctionnement via le module de configuration du logiciel PC. En mode MESH, le module de routage est doté d'un routage automatique. Grâce à la fonction multi-modules, l'utilisateur peut établir une transmission réseau sans zone morte et sans limitation de distance. De plus, les utilisateurs peuvent chiffrer les données sans fil AES128 via le logiciel PC ou les instructions du port série, ce qui renforce la sécurité des transmissions.
Le LoRa600Pro adopte une conception à double antenne basée sur le LoRa610, qui sépare l'antenne d'émission de l'antenne de réception pour mieux répondre aux besoins d'applications spécifiques. Le module offre une puissance de sortie de 100 mW et sa conception compacte intégrée est largement utilisée dans des secteurs tels que le contrôle de transmission sans fil à distance.
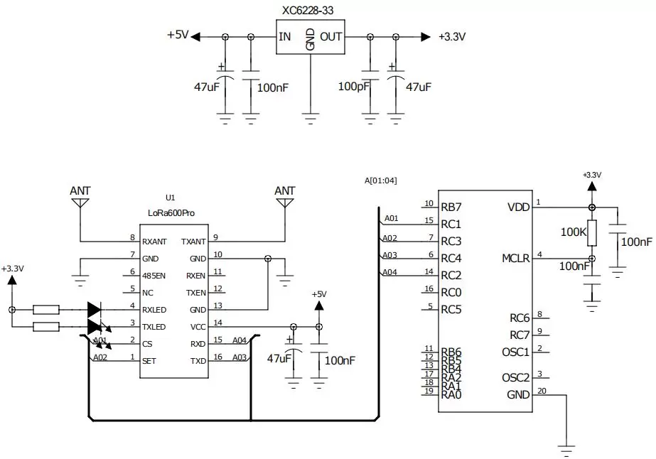
Remarque : Le module est régulé en interne par un LDO 3,3 V. Les broches CS et SET contrôlent les niveaux 3,3 V. TXD et RXD contrôlent également les niveaux 3,3 V.
| Paramètres | Min. | Typique | Max. | Unité | Condition |
| État de fonctionnement | |||||
| Plage de tension | 3.3 | 5.0 | 6,5 | V | |
| Température de fonctionnement | -40 | 25 | +85 | °C | |
| Consommation actuelle | |||||
| Courant Rx | < 15 | mA | Niveau TTL | ||
| Courant Tx | < 130 | mA | |||
| Courant de sommeil | < 200 | uA | |||
| Paramètres RF | |||||
| Gamme de fréquences | 414,92 | 433,92 | 453,92 | MHz | à 433 MHz |
| 470,92 | 489,92 | 509,92 | MHz | à 470 MHz | |
| 849,92 | 868,92 | 888,92 | MHz | @868MHz | |
| 895,92 | 914,92 | 934,92 | MHz | à 915 MHz | |
| Débit de données | 91 | 656 | 17353 | bps | @LoRa |
| Puissance de sortie | 4 | 18 | +20 | dBm | Niveau de logiciel 7 réglable |
| Sensibilité | -139 | dBm | à 91 bps | ||
| Interface | TTL |
| Réseau | ENGRENER |
| Fréquence | 433 MHz, 470 MHz, 868 MHz, 915 MHz |
| Modulation | LoRa |
| Puissance de sortie | 100 mW |


| NON. | ÉPINGLE | E/S | Niveau standard | Description |
| 1 | ENSEMBLE | je | 0-3,3 | Activation du paramètre de configuration (configuration du paramètre d'activation de bas niveau, sortie de haut niveau par défaut) |
| 2 | CS | je | 0-3,3 | Broche d'activation du module (pull-up intégré) Remarque : Version d'usine par défaut : Courant de veille < 200 µA, communication normale lorsque le CS est élevé ou suspendu, et veille lorsque le niveau est bas ; Version basse consommation : Courant de veille < 15 µA, communication normale lorsque le CS est bas, et veille lorsque le CS est élevé ou suspendu |
| 3 | TXLED | je | 0-3,3 | Témoin lumineux du signal de transmission, niveau bas allumé, niveau haut par défaut |
| 4 | RXLED | je | 0-3,3 | Indicateur de signal de réception, le niveau bas s'allume, le niveau haut par défaut |
| 5 | Caroline du Nord | |||
| 6 | 485EN | O | 0-3,3 | Peut être connecté à une broche de conversion de contrôle de niveau 485 étendue en externe |
| 7,10,13 | GND | 0 | Connectez le pôle négatif de l'alimentation et le fil de terre | |
| 8 | RX ANT | je | Entrée de signal RF, connexion avec une antenne de 50 ohms | |
| 9 | TX ANT | O | Sortie de signal RF, connexion avec une antenne de 50 ohms | |
| 11 | RXEN | O | 0-3,3 | Réception de la broche de contrôle d'activation, haute lors de la réception, basse lors de la transmission. |
| 12 | TXEN | O | 0-3,3 | Broche de contrôle d'activation de transmission, basse lors de la réception, haute lors de la transmission. |
| 14 | VCC | je | Connectez-vous au pôle positif de l'alimentation (valeur typique 5V) | |
| 15 | RXD | je | 0-3,3 | Entrée de communication série du module |
| 16 | TXD | O | 0-3,3 | Sortie de communication série du module |

politique de confidentialité
· Politique de confidentialité
Il n'y a actuellement aucun contenu disponible
Courriel : sales@nicerf.com
Tél : +86-755-23080616