Contactez-nous
| Paramètre | Min | Taper | Max | Unité | Condition |
| Condition de travail | |||||
| Plage de tension de travail | 3.3 | 5 | 6.5 | V | |
| Tension de température | -40 | 85 | ℃ | ||
| Consommation actuelle | |||||
| Recevant le courant | 13.5 | mame | Mode de faible sensibilité | ||
| Recevant le courant | 10 | mame | Mode de sensibilité élevée | ||
| Transmission de courant | 500 | 550 | mame | VCC = 5V, TX = 30DBM | |
| Courant de sommeil | <2 | 3 | ua | ||
| Paramètre | |||||
| Gamme de fréquences | 410 | 433 | 450 | MHz | @ 433mhz |
| 470 | 490 | 510 | MHz | @ 490 MHz | |
| 863 | 868 | 873 | MHz | @ 868mhz | |
| Taux de modulation | 0.1 | 1000 | Kbps | FSK | |
| Plage de puissance de sortie | 29.5 | 30 | 31 | dbm | 433 MHz , VCC = 5V |
| Recevoir une sensibilité | -125 | -126 | dbm | 433 MHz, débit de données = 600 pb, FDEV = 3KHz | |
| Modulation | Demandez, (g) FSK |
| Ébrécher | SI4463 |
| Fréquence | 315 MHz, 433 MHz, 470 MHz, 868 MHz, 915 MHz |
| Puissance de sortie | 1W |
| Interface | Spice |


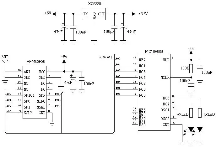
| Épingle no. | Nom de broche | Description |
| 1 | VCC | Alimentation positive |
| 2 | GND | Connecté à la mise à pied |
| 3,4,14 | Caroline du Nord | Vacant, non connecté |
| 5 | SDN | Contrôle d'alimentation. Sdn = 1, alimenter SDN = 0, travail normal |
| 6 | nirq | Interruption de sortie |
| 7 | nsel | Sélection de données série pour les interfaces SPI. |
| 8 | GND | Connecté à la mise à pied |
| 9 | SCLK | Horloge de données série pour l'interface SPI. |
| 10 | SDI | Données série dans l'interface SPI. |
| 11 | Sdo | Données série pour l'interface SPI. |
| 12 | Gpio1 | GPIO1 de SI4463 |
| 13 | Gpio0 | GPIO0 de Si4463 pour l'interface d'E / S |
| 15 | GND | Connecté à la mise à pied |
| 16 | FOURMI | À partir d'antenne coaxiale de 50 ohms |


politique de confidentialité
· Politique de confidentialité
Il n'y a actuellement aucun contenu disponible
Courriel : sales@nicerf.com
Tél : +86-755-23080616