Contactez-nous
Caractéristiques électriques (@Vcc=3,3V ANT connecté à une charge de 50 ohms)
| RF125-TX/RF125-TX2 | |||||
| Paramètres | Min. | Typique | Max. | Unité | Condition |
| Paramètre de température | |||||
| Plage de température | -40 | 25 | 85 | °C | Lorsque vous travaillez |
| -40 | 25 | 125 | °C | Lors du stockage | |
| Paramètre de tension | |||||
| Tension de fonctionnement | 12 | 30 | V | RF125-TX | |
| 9 | 12 | V | RF125-TX2 | ||
| Paramètre actuel | |||||
| Courant de travail | - | <300 | - | mA | @12V |
| Paramètres de radiofréquence | |||||
| Distance de communication | >5 | m | Coopérer avec notre récepteur | ||
| RF125-RX / RF125-RA | |||||
| Paramètres | Min. | Typique | Max. | Unité | Condition |
| Paramètre de température | |||||
| Plage de température | -40 | 25 | 85 | °C | Lorsque vous travaillez |
| -40 | 25 | 125 | °C | Lors du stockage | |
| Paramètre de tension | |||||
| Tension de fonctionnement | 2,5 | 3.3 | 3.6 | V | |
| Paramètre actuel | |||||
| Recevoir le courant | - | <3 | - | mA | Près de l'émetteur |
| - | <9 | - | uA | Aucune transmission | |
| Paramètres de radiofréquence | |||||
| Sensibilité de réception | - | 80 | uvRMS | ||
| Distance de communication | >5 | m | Coopérez avec notre émetteur | ||
| Taper | Réveil à faible consommation d'énergie |
RF125-TX :


RF125-TX2 :


RF125-RX/A :

RF125-TX :

| Définition de la broche | E/S | Tension | Description |
| VCC | 12-30v | Peut être connecté au pôle positif d'une alimentation 12-30 V | |
| GND | 0 | Connectez le pôle négatif de l'alimentation | |
| TXD | O | 0-3,3 V | Port de sortie série |
| RXD | je | 0-3,3 V | Port d'entrée série |
RF125-TX2 :

| Définition de la broche | E/S | Tension | Description |
| 1 | VCC | Connexion externe avec DC 9-12V | |
| 2,4 | GND | Connexion externe avec la terre d'alimentation | |
| 3 | +3,3 V | Connecté en externe avec une tension de 2,5 à 3,6 V | |
| 5 | TXD | O | Port de sortie série |
| 6 | RXD | je | Port d'entrée série |
| 7,8 | FOURMI | O | Antenne de transmission externe 125K |
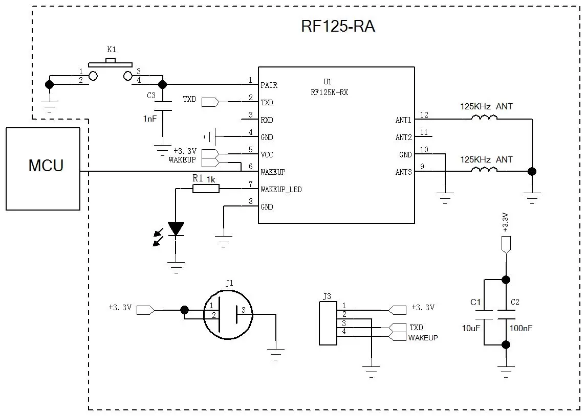
RF125-RX :

| Numéro de code PIN | Définition de la broche | E/S | Description |
| 1 | PAIRE | je | Bouton d'appairage de code, tirez vers le bas pendant plus d'une seconde pour entrer en mode d'appairage de code, généralement de niveau élevé |
| 2 | TXD | O | Port de sortie de données |
| 3 | RXD | je | Réservé à l'usage en usine |
| 4,8,10 | GND | Mise à la terre | |
| 5 | VCC | Peut être connecté en externe avec une tension positive de 2,5 à 3,6 V | |
| 6 | RÉVEILLEZ-VOUS | O | Après avoir reçu un signal de 125 K, émet une impulsion élevée |
| 7 | DIRIGÉ | O | Une lumière LED externe peut être connectée, un éclairage de haut niveau est possible |
| 9 | ANT3 | je | Antenne patch externe 125K, l'inductance est de 7,2 mH |
| 11 | ANT2 | je | Antenne patch externe 125K, l'inductance est de 7,2 mH |
| 12 | ANT1 | je | Antenne patch externe 125K, l'inductance est de 7,2 mH |
RF125-TX :

RF125-TX2 :

RF125-RX :

RF125-RA

politique de confidentialité
· Politique de confidentialité
Il n'y a actuellement aucun contenu disponible
Courriel : sales@nicerf.com
Tél : +86-755-23080616